寬壓輸入電源要求在一定范圍內不同等級的電壓都能夠使用,對電壓波動有很強的適應性。在工業現場,電網的電壓往往受用電負載的變化而變動,特別是負載較大時情況尤其嚴重。另外,現場環境的干擾尖峰也會疊加在輸入電壓上一起進入電源電路,致使在惡劣環境下,正常供電的開關電源或其它元件極其容易損壞。下面淺談下超寬壓輸入電源電路設計。
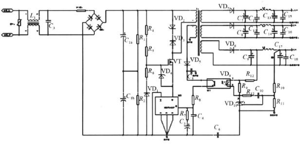
這是一款基于TOP242N設計的三路輸出開關電源,要求輸入電壓范圍為80~400VAC,輸出電壓分別為5V/0.6A、5V/0.1 A、15V/0.15A,輸出總功率約為6W左右。電源電路原理圖如下圖所示:


寬壓電源前端電路設計:
考慮輸入時電源的波動變化為±15%,當輸入電壓要求為400VAC時,最高輸入電壓可達460V左右。此輸入電壓經過整流濾波后,其電壓可達650V左右,再考慮加上輸出反饋的電壓Uor和漏感形成的尖峰電壓,疊加后其最高電壓將超過800V。而該芯片的最高電壓為700V,為了保證TOP242能正常安全工作,在設計前端電路時增加了一個MOS管,讓MOS管與TOP242串接,并實現與TOP管同步開關來提高整體耐壓。為了使MOS管和TOP242N內部的開關管時序保持一致,MOS管的通斷由TOP242N控制。
寬壓電源外圍控制電路設計:
該電路將TOP242N設為全頻工作方式,將TOP242N的極限電流設置為內部最大值,把多功能腳M與S短接,開關頻率為132kHz。
寬壓電源穩壓反饋電路設計:
該設計采用光耦加TL431的反饋方式,反饋回路的形式由輸出電壓的精度決定,這樣可以將輸出電壓的變動控制在±1%以內,反饋電壓由5V輸出端取樣。電壓反饋信號通過電阻分壓器R10、R11獲得取樣電壓后,將與TL431中的2.5V基準電壓進行比較并輸出誤差電壓,然后通過光耦改變TOP242N的控制端電流Lc,再通過改變占空比來調節輸出電壓使其保持不變。光耦的另一作用是對冷地和熱地進行隔離。尖峰電壓經R8、C4濾波后,可使偏置電壓即使在負載較重時,也能保持穩定,調節電阻R10、R11可改變輸出電壓的大小。
寬壓電源高頻變壓器設計:
磁芯一般應選用能夠滿足高頻開關的錳鋅鐵氧體磁芯,為便于繞制,磁芯形狀可選用EI或EE型,變壓器的初、次級繞組應相間繞制。由于要考慮大量的相互關聯變量來設計高頻變壓器,因此計算較為復雜,為減輕設計者的工作量,設計高頻變壓器可以使用專用軟件。
寬壓電源次級輸出電路設計:
整流二極管和濾波電容構成輸出整流濾波電路,整流二極管選用肖特基二極管可降低損耗并消除輸出電壓的紋波,但肖特基二極管應加上功率較大的散熱器,電容器一般應選擇低ESR等效串聯阻抗的電容。濾除高頻開關過程所產生的電壓噪聲和電壓尖峰,在整流濾波環節的后面通常應再加一級LC濾波環節,用于提高輸出電壓的濾波效果。
寬壓電源保護電路設計:
在電源的輸入端還設計了附加的過電壓保護措施,是為了保護電源在瞬間高壓下能正常工作。為有效的抑制開機瞬間的電壓浪涌沖擊,在輸入端并接了較大功率的壓敏電阻,并且在后級加上共模電感和負溫度系數的熱敏電阻。為防止在開關周期內,TOP242N關斷時漏感產生的尖峰電壓使TOP242N損壞,電路中設計了由鉗位齊納管VD5、阻斷二極管VD6組成的保護網絡。該網絡在啟動或過載時,VD5即會限制漏極電壓。而在正常工作時,VD5上的損耗很小。
寬壓電源設計總結:
對該采用TOP242N設計的寬壓輸入三路輸出電源性能進行測試,測試結果表明,各項性能指標經測試均較滿意。該電源在輸入60~500VAC時,且在60°高溫條件下,電源都能可靠穩定工作,電源的效率約為85%以上,紋波電壓、輸出電壓穩定精度都在規定的范圍內。在EMC測試中,浪涌±4000V,快速脈沖群±4000V也能正常工作。
寬壓電源模塊無論在低壓或高壓輸入時,都可輸出穩定的電壓,有效地提高了開關電源在工業現場各種環境下工作的可靠性和便利性,實用性能強。
烜芯微專業制造二極管,三極管,MOS管,橋堆等20年,工廠直銷省20%,4000家電路電器生產企業選用,專業的工程師幫您穩定好每一批產品,如果您有遇到什么需要幫助解決的,可以點擊右邊的工程師,或者點擊銷售經理給您精準的報價以及產品介紹
烜芯微專業制造二極管,三極管,MOS管,橋堆等20年,工廠直銷省20%,4000家電路電器生產企業選用,專業的工程師幫您穩定好每一批產品,如果您有遇到什么需要幫助解決的,可以點擊右邊的工程師,或者點擊銷售經理給您精準的報價以及產品介紹

